Se detectarmos computadores que permitem trapaças (por exemplo, porque o Windows está desatualizado ou certas configurações permitem trapaças), o Vanguard restringirá o acesso deles aos Riot Games e exibirá uma mensagem de erro. A mensagem de erro VAN: RESTRICTION informa quais configurações são necessárias para remover a restrição.

IMPORTANTE: sobre a edição das configurações da sua BIOS

Caso você não tenha experiência em navegar pela BIOS, entre em contato com um profissional. Ajustar as configurações de BIOS incorretamente pode causar problemas no seu computador, incluindo falhas na inicialização.

A BIOS pode variar muito de acordo com a marca e tipo de computador e placa-mãe que você usa. Sendo assim, recomendamos que você entre em contato com o suporte do fabricante do computador ou da placa-mãe para solicitar ajuda. 

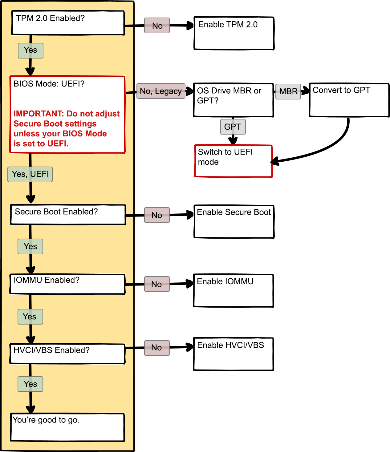
Use este diagrama para entender as dependências entre as tarefas.

Para ver a lista real de verificação de tarefas, consulte a mensagem de erro VAN: RESTRICTION específica que você recebeu do Vanguard.

 

1️⃣ Habilitar TPM

Como faço para verificar se o TPM (Módulo de Plataforma Confiável) está habilitado ou desabilitado?

  1. Pressione a tecla Windows + R.
  2. Digite tpm.msc e pressione Enter.
  3. Confira o status. Se estiver habilitado/pronto para uso, está tudo pronto! Se estiver desabilitado, siga estas etapas:

Habilitar TPM:

  1. Identifique a marca da placa-mãe e a CPU por meio do msinfo32.
  2. Procure vídeos que expliquem as etapas para "habilitar o TPM em (insira o nome da placa-mãe) com (insira o nome da CPU)" ou visite o site do fabricante da sua placa-mãe e siga as instruções fornecidas.

Possíveis problemas: 

🛠️ Problema 1: não é possível carregar o console de gerenciamento 

  • Acesse o Windows Defender e clique em Segurança do dispositivo > Detalhes do processador de segurança referente ao status do TPM. Se não aparecer nada, pode ser que o seu TPM ainda esteja desativado.
  • Se o console de gerenciamento ainda assim não carregar, isso indica um bug da sua CPU/marca da placa-mãe. Solução:
    • Identifique a marca e o nome exato da sua placa-mãe por meio do msinfo32.
    • Procure a atualização mais recente da BIOS da sua placa-mãe.
    • Visite o site do fabricante da sua placa-mãe e siga as instruções fornecidas para atualizar a BIOS.

2️⃣ Mudar para UEFI

Como faço para verificar o estado da Inicialização Segura e o modo da BIOS?

  1. Pressione a tecla Windows + R.
  2. Digite msinfo32 e pressione Enter.
  3. Confira o estado da Inicialização Segura e o modo da BIOS.
    Se indicar Modo da BIOS: UEFI e Estado da Inicialização Segura: ativado, está tudo pronto.
    📷 Captura de tela

Se disser Modo da BIOS: Herdado, verifique se o disco do sistema operacional está definido como MBR ou GPT. Se estiver definido como MBR (Registro Mestre de Inicialização), pode ser necessário convertê-lo em GPT (Tabela de Partição GUID).

Se o modo da BIOS for Herdado: como conferir se o disco do sistema operacional está usando o estilo de partição MBR ou GPT

  1. Procure o gerenciamento de disco na barra de pesquisa do Windows e pressione Enter
  2. Clique com o botão direito do mouse no(s) seu(s) disco(s), na grade inferior, e selecione Propriedades.
    📷 Captura de tela
  3. Na janela de propriedades, clique na guia Volumes e localize a linha Estilo de partição. Se for GPT (Tabela de Partição GUID), ele poderá ser alterado para UEFI. Se for MBR (Registro Mestre de Inicialização), será necessário seguir as etapas para convertê-lo em GPT com segurança.

Comentários